INTEGRATED DATA MANAGEMENT ANALYSES OF RADIO-ELECTRONIC MEANS DURING THE DESIGN STAGE
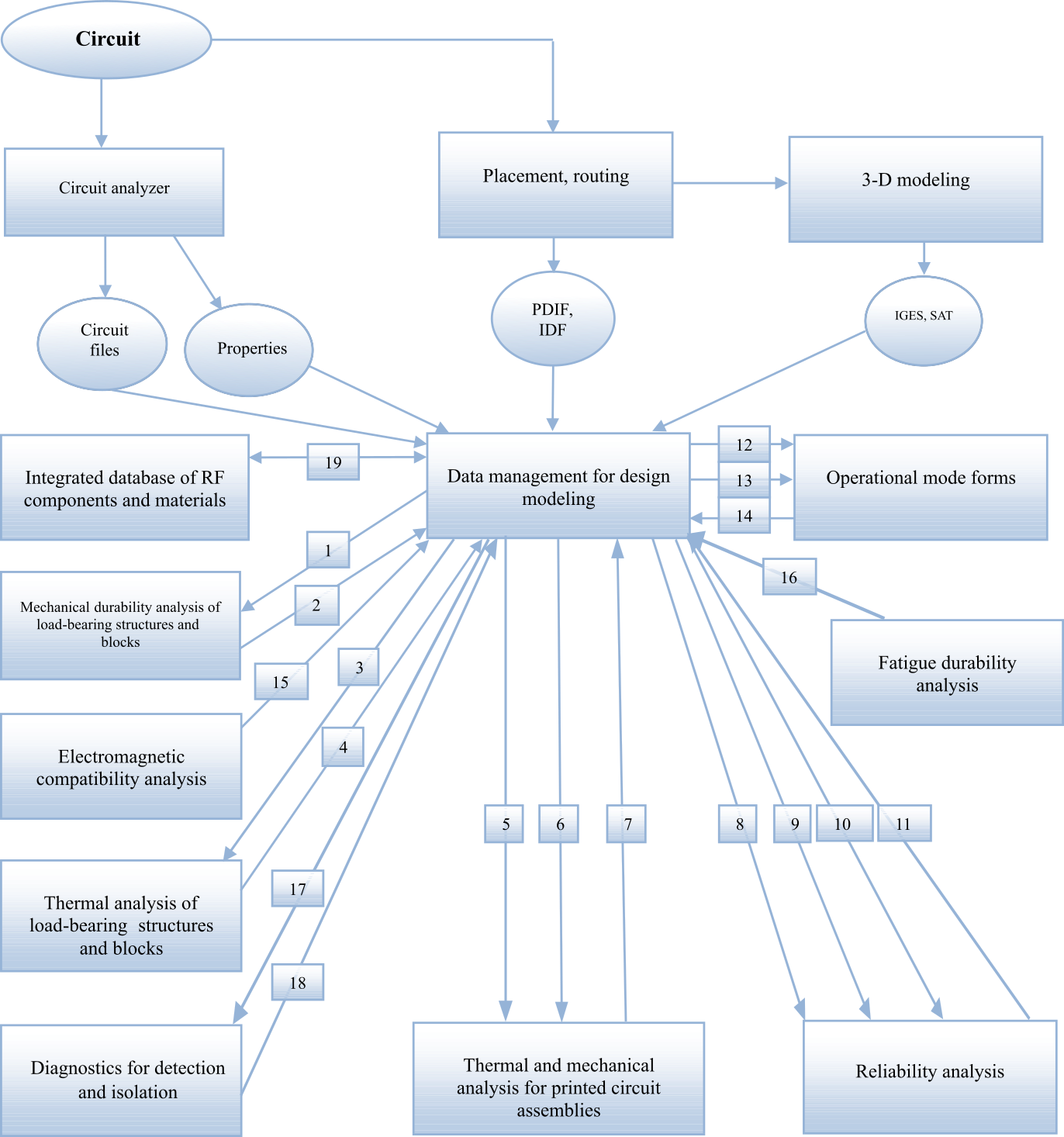
Provide commercial off-the-shelf (COTS) software CAD tool integration such as P-CAD, ASONIKA, Pro/ENGINEER, SolidWorks, Inventor, AutoCAD, PSpice, etc., while managing the transfer of data between various tools when modeling radio-electronic means (REMs) during the design process. Integration can be provided with any existing product data management (PDM) system. During the design, such methodology can help form an integrated electronic REM model based on the mathematical model framework of thermal, electrical, aerodynamic, electromagnetic, and mechanical processes as well as REM reliability and quality mathematical models.

